精彩评论
- 张麻子是杂种(4个月前 (12-09))
从有人以来就没有比张麻子更邪恶 张口闭口为人民,害死几千万人还为人民,为自己的皇位还差不多,...
评:深度解析《让子弹飞》 al2359(3年前 (2023-02-06))
求科学离线插件,谢谢!34401355@qq.com
评:改版梅林固件安装SS【shadowsocks】科学上网插件教程al2359(3年前 (2023-02-06))
求科学离线插件,谢谢!!!
评:改版梅林固件安装SS【shadowsocks】科学上网插件教程

万万没想到,这些天关于企业的热搜,不是那些受到贸易战影响的出口型企业,而是极度内消型的电商平台,而且还是在最基础的外卖领域。
可真有出息啊。
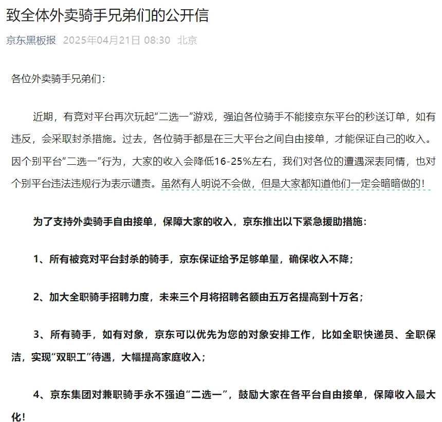
4月21日,先是京东发布公告,直指竞争对手强迫外卖骑手“二选一”,随后宣布一系列反制措施。

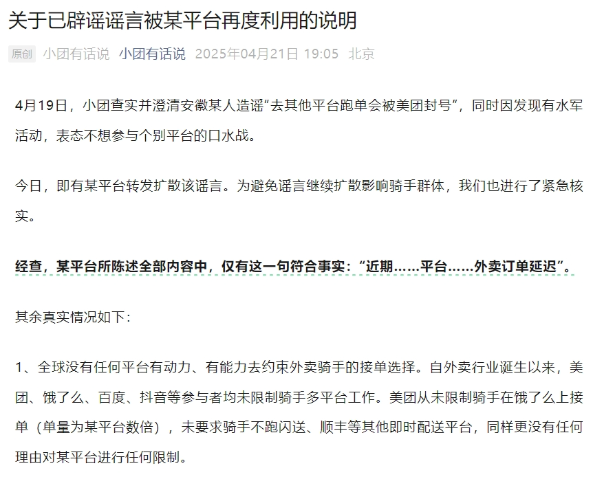
接着美团官方微信公众号“小团有话说”发表长文回应,表示在4月19日,小团就查实并澄清安徽某人造谣“去其他平台跑单会被美团封号”,直指某平台转发扩散该谣言。

一个要求对方“好自为之,早日回头是岸”;另一个回应对方仅有一句符合事实:“近期……平台……外卖订单延迟”。双方你来我往,火药味十足。
说实话,看到我们的互联网大平台如此“干架”,还真觉得挺丢人的。这和表情包里那些指天画地、活蹦乱跳、但就是不进行肢体接触的“大妈对骂”,有什么区别?
都2025年4月下旬了,互联网江湖居然还是一片丛林做派,令人扼腕。
闹到了这个地步,有关部门似乎已经可以介入调查了。别的不说,到底是谁在搞“二选一”,到底是谁在造谣传谣,给它查个底朝天!同一个事情,两种完全相反的表述,至少总有一个是假的吧?总不能说,个人造谣传谣就好被抓,那么大的平台造谣传谣就肆无忌惮、安然无恙吧?
还有,美团官文直接贴出了一张截图,截图显示,一个名为“达达京东秒送小队”的群聊显示,“还有小队成员不允许跑多平台,发现总部直接剔除小队……”这到底是真是假?双方不妨也将其当做呈堂证供。

道德战、口水战、舆论战,都不如法治战。
吐口水谁不会?有本事就在法庭上真枪实刀干一架,谁输谁就付出代价。电影都还给一个完美结局呢,这事你们既然这么闹,那么就一镜到底,让被迫围观的群众好好看看,到底谁才是大尾巴狼。
「梦想一旦被付诸行动,就会变得神圣,如果觉得我的文章对您有用,请帮助本站成长」
上一篇:今天,我想为搜狐新闻写点东西,他们用九张图片描述出了大多数普通人生活中的苦与痛
从有人以来就没有比张麻子更邪恶 张口闭口为人民,害死几千万人还为人民,为自己的皇位还差不多,...
评:深度解析《让子弹飞》求科学离线插件,谢谢!34401355@qq.com
评:改版梅林固件安装SS【shadowsocks】科学上网插件教程求科学离线插件,谢谢!!!
评:改版梅林固件安装SS【shadowsocks】科学上网插件教程