精彩评论
- 张麻子是杂种(3个月前 (12-09))
从有人以来就没有比张麻子更邪恶 张口闭口为人民,害死几千万人还为人民,为自己的皇位还差不多,...
评:深度解析《让子弹飞》 al2359(3年前 (2023-02-06))
求科学离线插件,谢谢!34401355@qq.com
评:改版梅林固件安装SS【shadowsocks】科学上网插件教程al2359(3年前 (2023-02-06))
求科学离线插件,谢谢!!!
评:改版梅林固件安装SS【shadowsocks】科学上网插件教程
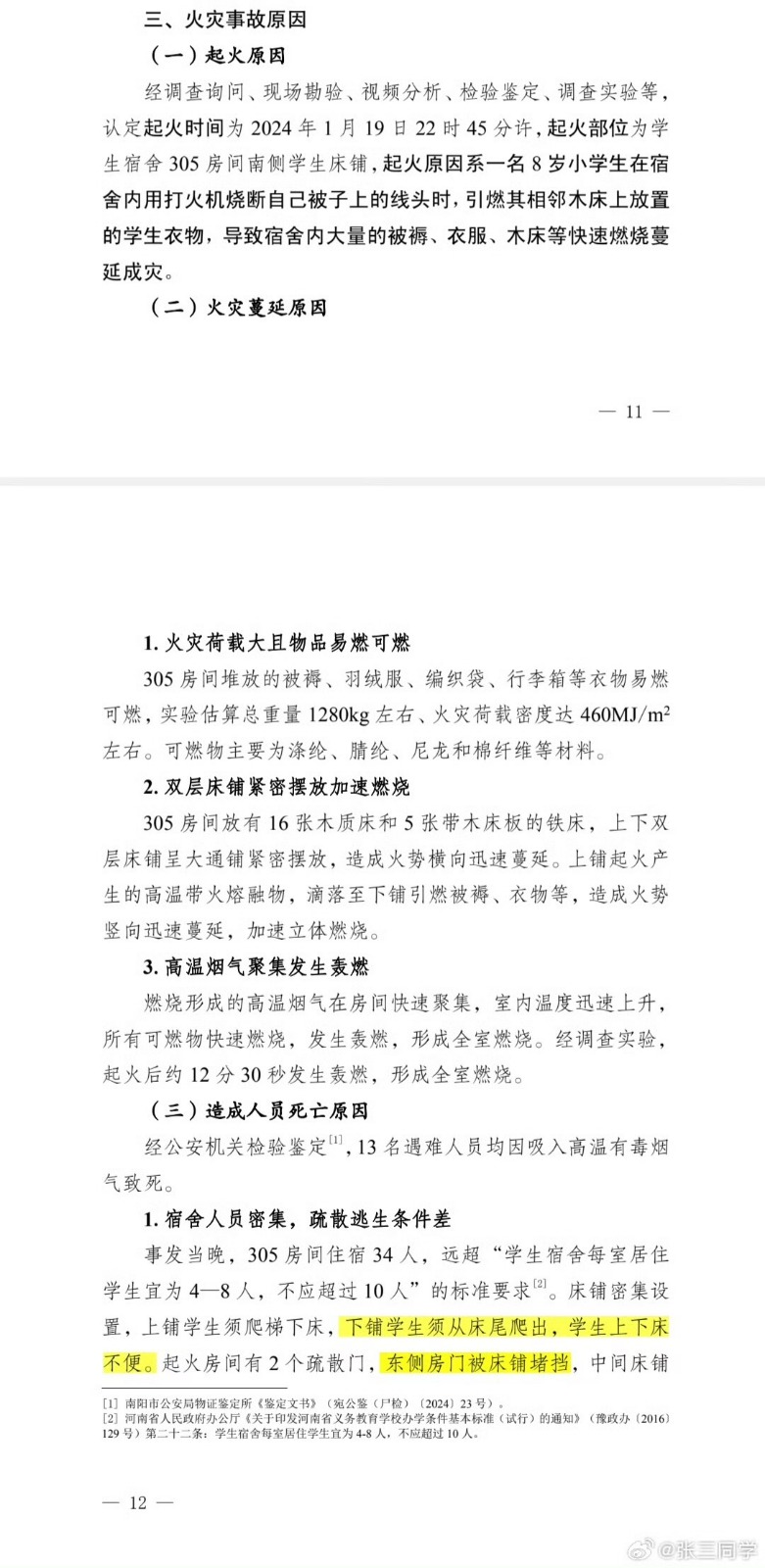
【河南英才学校火灾调查公布:33名学生挤在83平宿舍,一根线头引发悲剧】

2024年1月19日23时许
河南方城英才学校重大火灾致13人遇难。
直到2025年12月17日,
河南调查报告才姗姗来临:
起火房间建筑面积83.2平,
住33名三年级男学生,
1名宿管员/班主任(58岁)。
同层有多间宿舍+教职工宿舍
起火原因:
一名学生发现自己被子上有根线头,
就摸出枕头下的打火机,
去烧那根线头,
引燃了相邻床铺上的袋子和里面的衣服。
床铺密集设置,
上铺学生须爬梯下床,
下铺学生须从床尾爬出,
学生上下床极为不便。
起火房间有2个疏散门,
东侧房门被床铺堵挡,
中间床铺起火,
部分学生只能穿过着火区域,
从西侧房门逃生。
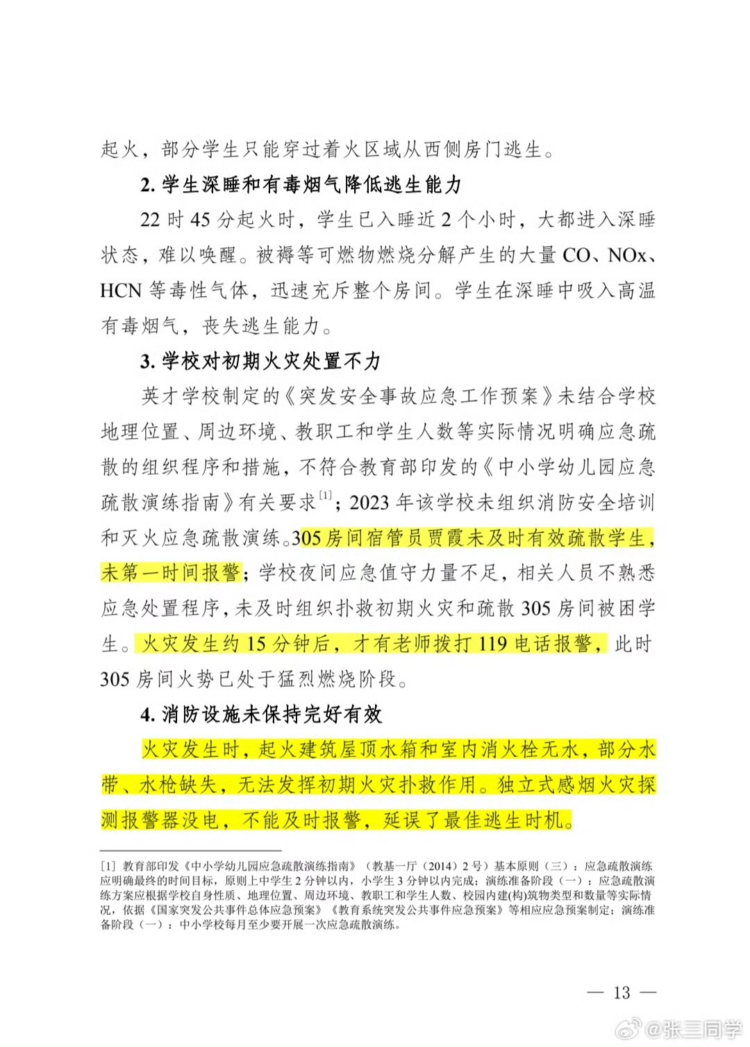
火灾发生时,
起火建筑屋顶水箱无水,
室内消火栓无水,
部分水带、水枪缺失,
无法发挥初期火灾扑救作用。
独立式感烟火灾探测报警器没电,
不能及时报警,
延误了最佳逃生时机。
学校5人
因涉嫌教育设施重大安全事故罪,
被采取刑事强制措施。
该校为民办小学。




「梦想一旦被付诸行动,就会变得神圣,如果觉得我的文章对您有用,请帮助本站成长」
下一篇:路透:中国的芯片“曼哈顿计划”取得重大突破,前ASML工程师打造出极紫外光刻机原型机
从有人以来就没有比张麻子更邪恶 张口闭口为人民,害死几千万人还为人民,为自己的皇位还差不多,...
评:深度解析《让子弹飞》求科学离线插件,谢谢!34401355@qq.com
评:改版梅林固件安装SS【shadowsocks】科学上网插件教程求科学离线插件,谢谢!!!
评:改版梅林固件安装SS【shadowsocks】科学上网插件教程